
Capacity | 100 Ah @ 0.5C, 25℃ (4800 Wh @ 0.5C, 25℃) |
Cathode Material | LiFePO4 |
Rated Voltage | 48V |
Operating Voltage Range | 42V~54V |
Max. Charging/discharging Current | 100A/1000A @ 25℃ |
Charging Current Limit | 10A |
Max. Discharging Power | 4800W |
Cycle Life | 6000 Cycles @ 0.5C, 80% DOD, 25℃ |
Cell Connection | 1P15S |
Weight | ≤40kg |
Dimension(W×D×H) | ≤442 mm×480 mm×130 mm(Excluding latches and terminals) |
Self-discharging Rate | ≤1%/month/-20~45℃@95%RH |
Charging and Discharging Capacity Efficiency | ≥97%(@25℃) |
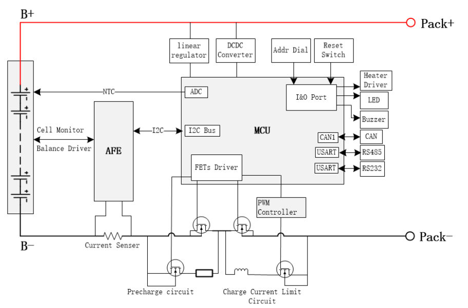
Network Port | CAN; |
Status Indication | SOC / ALM / RUN |
Maximum Number of Parallel-connected Battery | 16 |
Installation | 19-inch rack installation (horizontal or vertical) |
Protection & Alarm | Protection or alarm against over-temperature, over-current, over-charge, over-discharge, short circuit, etc. |
IP Rate | ≥IP20 |
Cooling | Natural Cooling |
Storage Temperature | 7 days @(-30℃~ -20℃)@(45℃~ 60℃), 95%RH; 6 months @ -20℃~ 45℃, 95%RH |
Operating Temperature | Charge: 0℃ - 55℃; Discharge: -20℃~55℃ (Degrading application with temperature beyond 0℃-45℃) |
Operating Relative Humidity | 5% - 95% |
Altitude | ≤4000m(Degrading application with altitude ranging from 3000m to 4000m) |








